Using fiber photometry to detect the activity of SuM-DG neuronal projections in novel environments


Li, Ya-Dong et al. “Hypothalamic modulation of adult hippocampal neurogenesis in mice confers activity-dependent regulation of memory and anxiety-like behavior.” Nature neuroscience vol. 25,5 (2022): 630-645. doi:10.1038/s41593-022-01065-x
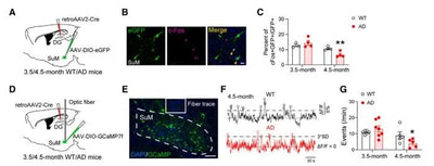
Demand of the Product:We recorded calcium dynamics in DG-projecting SuM neurons by fiber photometry. In vivo recordings were carried out in an open-top HC (21.6×17.8×12.7 cm3) or EE (45×25× 20 cm3) containing toys, colorful balls, domes or tunnels and food, for 10min.
Journal: Nature Neuroscience
Animal: Mice
Virus Injection Site: SuM
Research Highlight: This study identifies a key hypothalamic circuit that couples novelty signals to the production and maturation of ABNs, and highlights the activity-dependent contribution of circuit-modified ABNs in behavioral regulation.
Research Method: Stereotaxic surgery、Fiber photometry、In vivo multichannel recording、Optogenetic/Chemogenetic stimulation、Immunohistochemistry、Patch-clamp、Contextual fear-conditioning behavior、NPR task、Normal behavior test (open field/forced swimming/zero maze).
Product: R821/FR-21Tricolor Multichannel Fiber Photometry System