Using fiber photometry to detect the activity of SuM-DG neuronal projections in AD mice


Li, Ya-Dong et al. “Activation of hypothalamic-enhanced adult-born neurons restores cognitive and affective function in Alzheimer's disease.” Cell stem cell vol. 30,4 (2023): 415-432.e6. doi:10.1016/j.stem.2023.02.006
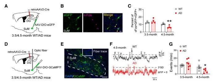
Demand of the Product:We performed fiber photometry to record calcium activity of CA3 and CA1 pyramidal neurons labeled with GCaMP6f upon chemogenetic activation of SuM-enhanced ABNs by intraperitoneal CNO injection.
Journal: Cell Stem Cell
Animal: Mice
Virus Injection Site: SuM、CA3、CA1
Research Highlight: This study establishes the activity-dependent contribution of SuM-enhanced ABNs in modulating AD-related deficits and informs signaling mechanisms mediated by the activation of SuM-enhanced ABNs.
Research Method:
Stereotaxic surgery、Fiber photometry、Optogenetic/Chemogenetic stimulation、Immunohistochemistry、Patch-clamp、Mass spectrometry analysis、Contextual fear-conditioning behavior、NPR task、Normal behavior test (open field/forced swimming/zero maze).
Product: R821/FR-21Tricolor Multichannel Fiber Photometry System