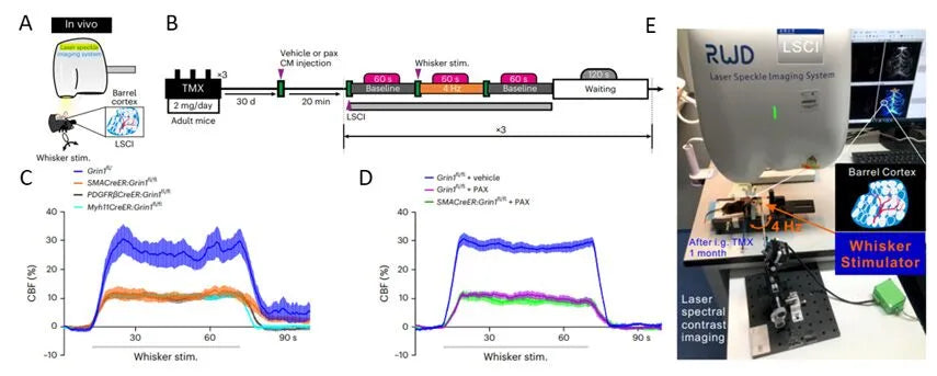
User Case: Laser Speckle Imaging System (LSCI), Record blood flow changes in the barrel cortex of adult mice receiving tamoxifen for detecting the changes of regional CBF mediated by Glu-NsMJ sensory input-evoked

Zhang D, Ruan J, Peng S, et al. Synaptic-like transmission between neural axons and arteriolar smooth muscle cells drives cerebral neurovascular coupling. Nat Neurosci. 2024 Jan 2.
Journal: Nature Neuroscience
Background and Customer Requirements:
- 1) Neurovascular coupling (NVC) is important for brain function and its dysfunction underlies many neuropathologies.
- 2) Although cell-type specificity has been implicated in NVC, how active neural information is conveyed to the targeted arterioles in the brain remains poorly understood.
- 3) The presynaptic parental–daughter bouton makes dual innervations on postsynaptic dendrites and on arteriolar smooth muscle cells (aSMCs), which express many types of neuromediator receptors, including a low level of glutamate NMDA receptor subunit 1 (Grin1).
Demands of the Research:
The main purpose of this study was to investigate the molecular and cellular mechanisms of localized cerebral blood flow changes specifically induced by neural messenger transmission. And it is important to detect blood flow during the experiment.
What We Offer:
Product: LSCI ZW Laser Speckle Contrast Imaging System
The RFLSI Laser Speckle Imaging System could be essentially used for comparing the blood flow among different groups, which demonstrates that the disruption of Glu-NsMJ substantially inhibited NVC.
Results and Effects:
- 1) The study demonstrates that single glutamatergic axons dilate their innervating arterioles via synaptic-like transmission between neural–arteriolar smooth muscle cell junctions (NsMJs).
- 2) Disruption of NsMJ transmission by aSMC-specific knockout of GluN1 diminished optogenetic and whisker stimulation-caused functional hyperemia.
- 3) The absence of GluN1 subunit in aSMCs reduced brain atrophy following cerebral ischemia by preventing Ca2+ overload in aSMCs during arteriolar constriction caused by the ischemia-induced spreading depolarization.
- 4) These findings reveal that NsMJ transmission drives NVC and open up a new avenue for studying stroke.